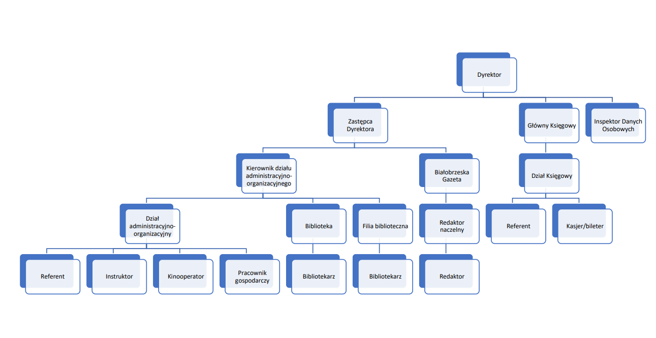
Pracownicy

  • DYREKTOR BCK BIAŁE BRZEGI
    Mateusz Rzeźnicki
  • GŁÓWNY KSIĘGOWY
    Anna Nowacka
  • KIEROWNIK DZIAŁU ADMINISTRACYJNO-ORGANIZACYJNEGO
    Patrycja Trojanowska
  • REFERENT DS. ORGANIZACYJNYCH/KASJER
    Małgorzata Chmielewska
  • REFERENT DS. KADR
    Monika Korebko
  • REFERENT DS. ORGANIZACYJNO-KSIĘGOWYCH
    Maria Jastrzębska
  • REDAKTOR GAZETY/BIBLIOTEKARZ
    Grzegorz Kacprzak

 

  • BIBLIOTEKARZ - FILIA BIBLIOTEKI W SZCZYTACH
    Kamila Falkowska
  • REDAKTOR NACZELNY
    Katarzyna Aderek
  • PRACOWNIK GOSPODARCZY
    Agnieszka Petrzak
  • REFERENT DS. KSIĘGOWYCH
    Magdalena Iwanowska
  • AKUSTYK, INSTRUKTOR ZAJĘĆ WOKALNYCH
    Radosław Birkowski
  • REFERENT DS. KINA/PRACOWNIK GOSPODARCZY 
    Piotr Tęcza

Struktura